TOPlist

[WIP] Karosa ŠM/ŠL/ŠD

Zde najdete vše o připravovaných nebo již vyrobených vozidlech do hry.

Re: [WIP] Karosa ŠM/ŠL/ŠD

Příspěvekod MarekZ » 09 říj 2016 17:47

Podstatné sú tzv. dummy objekty. Musia tam byť 4, ja osobne to mám ako plane úplne bez textúr a sú schované tak, aby sa ich nedalo vidieť (v kĺbe). Polohu plane je treba nastaviť rovnakú, ako je stred 2., 3., 4. a 5. kosti (prvá kosť slúži len na správne animovanie prvej 1/4 kĺbu) kvôli správnej animácii. Ak chceš spraviť aj niečo ako výchylku alebo nepresnosť mechu kĺbu, pozri sa do model.cfg a articulation.osc tuším u Dre generationen. ;) Na oficiálnom fóre sa určite ešte nachádza návod, ako ten kĺb celý spraviť (konkrétne sa ten topic volal "Aktuálny postup" alebo niečo podobné, je to tam ešte z čias vývoja OMSI 2).
Uživatelský avatar
MarekZ
Zasloužilý tvůrce addonů
Zasloužilý tvůrce addonů
 
Příspěvky: 1977
Registrován: 03 lis 2011 18:21
Bydliště: Bratislava

Re: [WIP] Karosa ŠM/ŠL/ŠD

Příspěvekod Dalibor » 09 říj 2016 18:43

Zajímalo by mě ještě jak propojit kosti s dummy objekty. Nějak se mi nedaří na to přijít. A na oficiálním fóru jsem sice něco našel ale nefungují tam vůbec obrázky.
Uživatelský avatar
Dalibor
Zasloužilý tvůrce addonů
Zasloužilý tvůrce addonů
 
Příspěvky: 263
Registrován: 12 dub 2011 16:26

Re: [WIP] Karosa ŠM/ŠL/ŠD

Příspěvekod vojtas » 09 říj 2016 19:27

Ty úhly natočení toho kloubu bych tam nedával z Karosy B74x, ale spíše z Ikarusu 280 (Ikarus má řiditelnou zadní nápravu, Karosa ne)
10 let...
Uživatelský avatar
vojtas
Stálý člen
Stálý člen
 
Příspěvky: 1250
Registrován: 12 dub 2011 13:55
Bydliště: Ostrava

Re: [WIP] Karosa ŠM/ŠL/ŠD

Příspěvekod vojtas » 09 říj 2016 19:27

Ty úhly natočení toho kloubu bych tam nedával z Karosy B74x, ale spíše z Ikarusu 280 (Ikarus má řiditelnou zadní nápravu, Karosa ne)
10 let...
Uživatelský avatar
vojtas
Stálý člen
Stálý člen
 
Příspěvky: 1250
Registrován: 12 dub 2011 13:55
Bydliště: Ostrava

Re: [WIP] Karosa ŠM/ŠL/ŠD

Příspěvekod Dalibor » 09 říj 2016 19:40

A kolik stupňů je maximum u čabajek?
Uživatelský avatar
Dalibor
Zasloužilý tvůrce addonů
Zasloužilý tvůrce addonů
 
Příspěvky: 263
Registrován: 12 dub 2011 16:26

Re: [WIP] Karosa ŠM/ŠL/ŠD

Příspěvekod vojtas » 09 říj 2016 19:48

Toť otázka :/ Jedině se podívat do skriptů od čabajek do Omsi
10 let...
Uživatelský avatar
vojtas
Stálý člen
Stálý člen
 
Příspěvky: 1250
Registrován: 12 dub 2011 13:55
Bydliště: Ostrava

Re: [WIP] Karosa ŠM/ŠL/ŠD

Příspěvekod Dalibor » 09 říj 2016 20:05

Zkouším vše co se dá, ale stále nemůžu přijít na to jak animovat kloub. Kosti ve scéně i dummy jsem udělal dle NG272. Kloub i dummy objekty jsou zapsány v cfg souboru dle původního modelu (samozřejmě se správnými názvy. Ale kloub je pro změnu stále rovný.
Přílohy
Bez názvu.png
Uživatelský avatar
Dalibor
Zasloužilý tvůrce addonů
Zasloužilý tvůrce addonů
 
Příspěvky: 263
Registrován: 12 dub 2011 16:26

Re: [WIP] Karosa ŠM/ŠL/ŠD

Příspěvekod MarekZ » 09 říj 2016 20:21

Máš správne priradené názvy kostí z Blenderu do model.cfg?
Uživatelský avatar
MarekZ
Zasloužilý tvůrce addonů
Zasloužilý tvůrce addonů
 
Příspěvky: 1977
Registrován: 03 lis 2011 18:21
Bydliště: Bratislava

Re: [WIP] Karosa ŠM/ŠL/ŠD

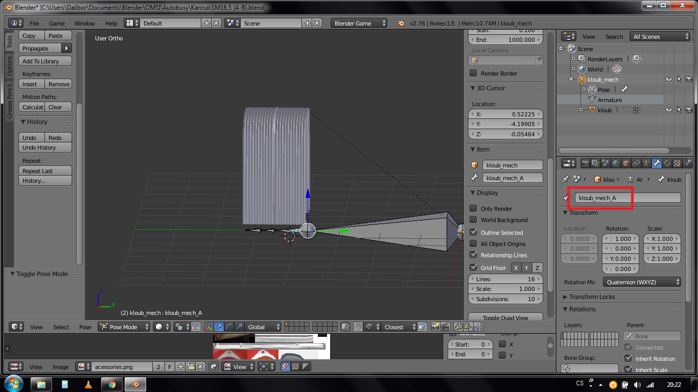
Příspěvekod Dalibor » 09 říj 2016 20:25

Předpokládám, že název kosti se je ten v červeném rámečku. Takže pokud ano, tak vše v cfg sedí. Jedině možná jestli není problém v nastavení exportu.

Kód: Vybrat vše
[mesh]
SM16\A_kloub_mech.o3d

[illumination_interior]
-1
-1
-1
-1

[smoothskin]

[setbone]
kloub_mech_A
0

[setbone]
kloub_mech_B
1

[setbone]
kloub_mech_C
2

[setbone]
kloub_mech_D
3
Přílohy
Bez názvu.png
Uživatelský avatar
Dalibor
Zasloužilý tvůrce addonů
Zasloužilý tvůrce addonů
 
Příspěvky: 263
Registrován: 12 dub 2011 16:26

Re: [WIP] Karosa ŠM/ŠL/ŠD

Příspěvekod MarekZ » 09 říj 2016 20:45

Neviem, či sa náhodou nemusí uvádzať aj názov nadradeného objektu ktorému patrí. Skús použiť zápisy ako "kloub_mech_kloub_mech_A". ;)
Uživatelský avatar
MarekZ
Zasloužilý tvůrce addonů
Zasloužilý tvůrce addonů
 
Příspěvky: 1977
Registrován: 03 lis 2011 18:21
Bydliště: Bratislava

PředchozíDalší

Zpět na Vozidla

Kdo je online

Uživatelé procházející toto fórum: Žádní registrovaní uživatelé a 3 návštevníků

cron