TOPlist

Tatra T2, kryté podvozky štýl DPMB.

Zde najdete vše o připravovaných nebo již vyrobených vozidlech do hry.

Re: Tatra T2, kryté podvozky štýl DPMB.

Příspěvekod BusákCZ » 27 kvě 2019 14:02

Týjo, vypadá to hezky! :)
Uživatelský avatar
BusákCZ
Člen
Člen
 
Příspěvky: 699
Registrován: 03 srp 2018 12:40
Bydliště: Tam kde jezdí FTL.

Re: Tatra T2, kryté podvozky štýl DPMB.

Příspěvekod Frixi » 27 kvě 2019 14:08

Wow, gratulujem! Čo ešte musíte spraviť?
Frixi
Zabydlený člen
Zabydlený člen
 
Příspěvky: 120
Registrován: 20 říj 2018 19:47

Re: Tatra T2, kryté podvozky štýl DPMB.

Příspěvekod Karosak dpmk » 27 kvě 2019 18:24

Treba dokončiť ešte kabínu pre vodiča, stoličku pre vodiča, animácie, textúry-to sa týka modelu, a napísať skript-to sa týka už samotnej hry OMSI. ;)
Mimochodom, ďakujem za ohlasy, som rád, že tá práca nevychádza na nivoč. :D
♥ Košice ♥
Uživatelský avatar
Karosak dpmk
Nový člen
Nový člen
 
Příspěvky: 13
Registrován: 04 lis 2017 11:32
Bydliště: Košice-Krásna Nad Hornádom

Re: Tatra T2, kryté podvozky štýl DPMB.

Příspěvekod Karosak dpmk » 28 kvě 2019 11:31

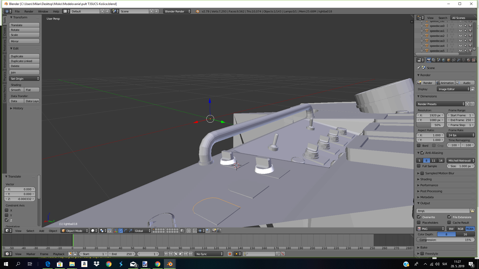
Zdravím. :) Ako som naznačil na FB, T3 mám v pláne mnoho druhov, typov a pod., kedže úprava detailov, prakticky nič vážneho neurobí. Tak druhý pult pre najstaršie typy Tatra T3SU DPMK sa pomalinky tvorí, dnes ho na 98 percent dokončím, a potom sa pôjde na ďalšie odrody, R.P, Coupé, Rx, poptávka derí, koženky atď. atď.... :) Fotečka:
Přílohy
T3SU-dpmk.jpg
T3SU-dpmkfoto.jpg
♥ Košice ♥
Uživatelský avatar
Karosak dpmk
Nový člen
Nový člen
 
Příspěvky: 13
Registrován: 04 lis 2017 11:32
Bydliště: Košice-Krásna Nad Hornádom

Re: Tatra T2, kryté podvozky štýl DPMB.

Příspěvekod Stone Cold » 28 kvě 2019 16:40

Krása, hodně štěstí :)
ObrázekObrázekObrázek
Uživatelský avatar
Stone Cold
Člen
Člen
 
Příspěvky: 1203
Registrován: 14 srp 2013 13:51

Re: Tatra T2, kryté podvozky štýl DPMB.

Příspěvekod Karosak dpmk » 28 kvě 2019 18:02

Takmer hotové :)
Přílohy
2.jpg
Ukážka rendrovania :)
1.jpg
Naposledy upravil Karosak dpmk dne 28 kvě 2019 18:45, celkově upraveno 1
♥ Košice ♥
Uživatelský avatar
Karosak dpmk
Nový člen
Nový člen
 
Příspěvky: 13
Registrován: 04 lis 2017 11:32
Bydliště: Košice-Krásna Nad Hornádom

Re: Tatra T2, kryté podvozky štýl DPMB.

Příspěvekod Kratky » 28 kvě 2019 18:13

Vypadá to fakt skvěle!
Image
Uživatelský avatar
Kratky
Nový člen
Nový člen
 
Příspěvky: 28
Registrován: 10 dub 2019 11:18
Bydliště: Praha

Re: Tatra T2, kryté podvozky štýl DPMB.

Příspěvekod Karosak dpmk » 28 kvě 2019 18:22

Ďakujem, snažím sa. :D
♥ Košice ♥
Uživatelský avatar
Karosak dpmk
Nový člen
Nový člen
 
Příspěvky: 13
Registrován: 04 lis 2017 11:32
Bydliště: Košice-Krásna Nad Hornádom

Re: Tatra T2, kryté podvozky štýl DPMB.

Příspěvekod Frixi » 29 kvě 2019 13:46

A budeš robiť aj súpravu?
Frixi
Zabydlený člen
Zabydlený člen
 
Příspěvky: 120
Registrován: 20 říj 2018 19:47

Re: Tatra T2, kryté podvozky štýl DPMB.

Příspěvekod MATEJO » 31 kvě 2019 17:51

Vedel by si urobiť súpravu T3.PX?
HP Pavilion Gaming laptop-15
Intel i5 2,4GHz (boost 4,1GHz)
Nvidia GeForce GTX 1650
RAM 16GB
MATEJO
Zabydlený člen
Zabydlený člen
 
Příspěvky: 140
Registrován: 18 zář 2017 18:58
Bydliště: Košice-Terasa

PředchozíDalší

Zpět na Vozidla

Kdo je online

Uživatelé procházející toto fórum: Žádní registrovaní uživatelé a 14 návštevníků